The Wordsmith

Contemplating content design and a lot of other things.


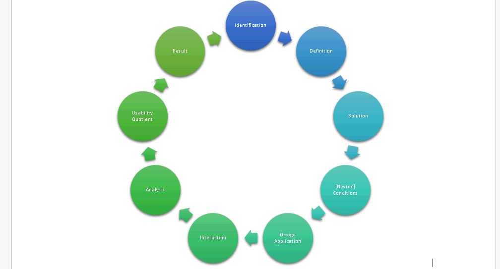
Progressive reduction-a continuous procedural loop of adapting a reduced and better interface

Wish to reply?

This site uses Akismet to reduce spam. Learn how your comment data is processed.